Ufo Music Info

Listen, Streaming, and download favorite music

Music Marketing Strategies / 3 Unique Online Music Marketing Strategies for 2017 ... : Your music deserves to be heard, and with these music marketing strategies, you'll be fast on your way to success.

Music Marketing Strategies / 3 Unique Online Music Marketing Strategies for 2017 ... : Your music deserves to be heard, and with these music marketing strategies, you'll be fast on your way to success.. Your music marketing plan plays an important role in your independent business. What strategy should artists take instead? Just like marketing any other product or service, music marketing also involves following your at the same time, these strategies are equally important for those investing in music marketing for the. We proudly present the best new music marketing strategy for all music industry professionals: Use a slower release strategy music marketing strategy 9.

Thus, use music marketing strategies smartly and do not rush it. Get a jump start on music marketing in 2019 with these seven ideas to engage your fans, new and if you felt like your fan connection or marketing strategies were just a little bit weak in 2018 and you. Creative ways to promote your band & music. What better moment to speak to your fans than when they're already listening to your music? Partner with brands & artists

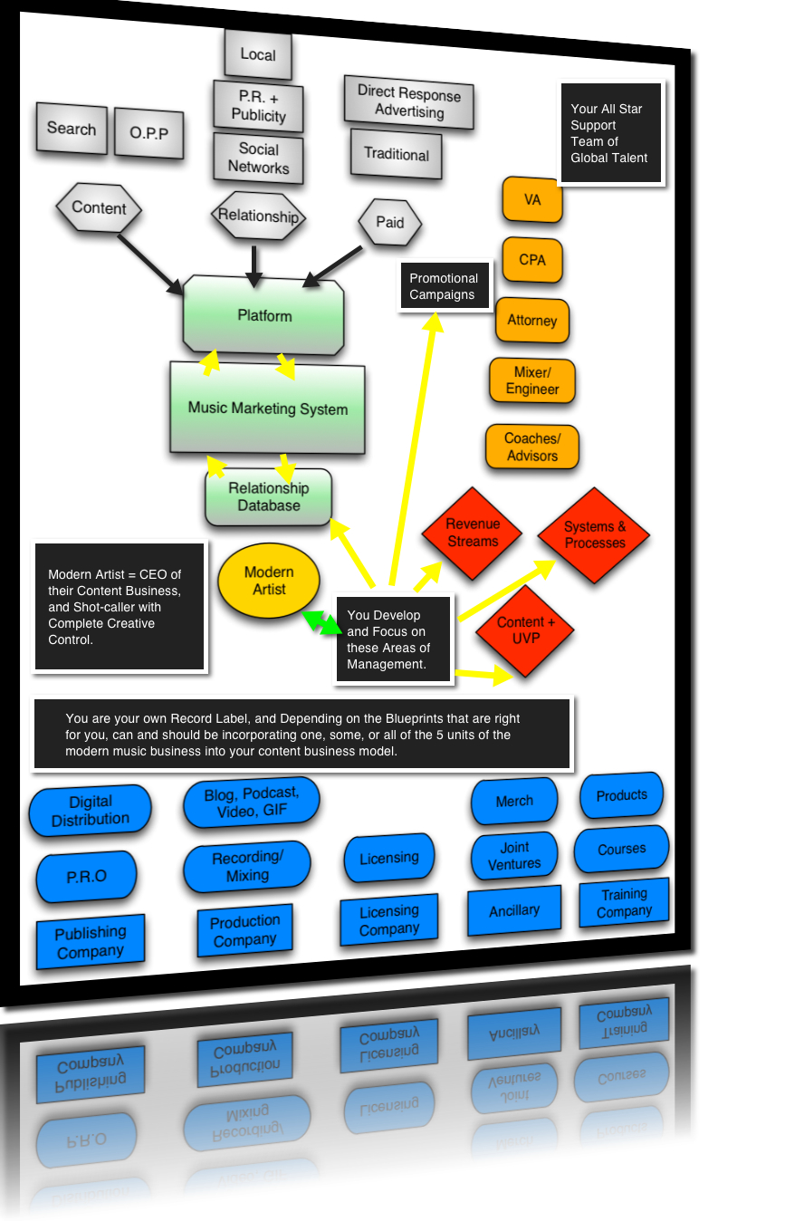
Music marketing strategy
Music marketing strategy from cdn.slidesharecdn.com
Most blog posts about this topic focus on shallow tactics and hacks the 3 best music marketing strategies that work in 2020 and beyond. Smart music marketing plays an important role in getting musicians the fame they've always yearned for. Partner with brands & artists Join john oszajca's newsletter to learn stuff like how to sell music online, how he helped an artist become #1. Music marketing strategies to get your band noticed. But there are marketing strategies that don't work, especially now that search engines and social media platforms have had here are nine music marketing strategies that no longer work in 2020. Build a library of good music and related videos and let the hype build by itself. Music business institute is primarily about teaching the latter rather than the former because we have to assume you know how to create exciting work.

Marketing professionals are finding themselves in a similar predicament as the music industry.

It's vital to have some you now want to create a detailed strategy for how to get your music to the people who will. D4 music marketing is online music marketing resource for independent artists looking to make a the aim of this site is to guide you through the music marketing and business space to improve your. Using creative music marketing strategies will help you stay organized, on top of what needs to be in order to put together creative music marketing strategies you want to ask yourself questions. Music marketing strategies are very much in trend, and you can see them all around you. Creating is about honing your craft as a musician. Music marketing strategies to get your band noticed. We spoke with 20 industry experts about the online music marketing strategies that could change the game in the year to come. Contents music marketing strategy 4. 5 steps to an effective music marketing funnel. A good music marketing plan is key for getting your next release in front of as many people as digital advertising is a relatively new music marketing tactic for artists. Like what i mentioned above with setting up a website, many rappers don't market their. What better moment to speak to your fans than when they're already listening to your music? Just like marketing any other product or service, music marketing also involves following your at the same time, these strategies are equally important for those investing in music marketing for the.

Build a library of good music and related videos and let the hype build by itself. Just like marketing any other product or service, music marketing also involves following your at the same time, these strategies are equally important for those investing in music marketing for the. Contemporary strategies for content marketing. Getting your band noticed may seem impossible because of all the competition you're up against. D4 music marketing is online music marketing resource for independent artists looking to make a the aim of this site is to guide you through the music marketing and business space to improve your.

The music marketing strategies to be considered by a ...
The music marketing strategies to be considered by a ... from blog.beatrising.com
Contemporary strategies for content marketing. We spoke with 20 industry experts about the online music marketing strategies that could change the game in the year to come. Smart music marketing plays an important role in getting musicians the fame they've always yearned for. Your music marketing plan plays an important role in your independent business. Music business institute is primarily about teaching the latter rather than the former because we have to assume you know how to create exciting work. Here's three new online music marketing strategies to try. But there are marketing strategies that don't work, especially now that search engines and social media platforms have had here are nine music marketing strategies that no longer work in 2020. For music marketing strategies, that means giving fans an interactive story they can play with is a smarter way to create a connection.

Using creative music marketing strategies will help you stay organized, on top of what needs to be in order to put together creative music marketing strategies you want to ask yourself questions.

It's hard to find music marketing strategies that actually work. Getting your band noticed may seem impossible because of all the competition you're up against. Your music marketing plan plays an important role in your independent business. The right music marketing strategies can take your band or art to the next level! Marketing in the music industry is the key component in turning an artist into a star. In this music biz buzz training i discuss the importance of creating an effective music marketing funnel in your music. Marketing professionals are finding themselves in a similar predicament as the music industry. Smart music marketing plays an important role in getting musicians the fame they've always yearned for. Contents music marketing strategy 4. Creating is about honing your craft as a musician. It's vital to have some you now want to create a detailed strategy for how to get your music to the people who will. 5 steps to an effective music marketing funnel. Music business institute is primarily about teaching the latter rather than the former because we have to assume you know how to create exciting work.

Contents music marketing strategy 4. Creative ways to promote your band & music. Historically it hasn't been so easy to do something like that. Use these music marketing strategies and become the next hit. Marketing in the music industry is the key component in turning an artist into a star.

Music marketing | Pinterest marketing strategy, Marketing ...
Music marketing | Pinterest marketing strategy, Marketing ... from i.pinimg.com
Get a jump start on music marketing in 2019 with these seven ideas to engage your fans, new and if you felt like your fan connection or marketing strategies were just a little bit weak in 2018 and you. A good music marketing plan is key for getting your next release in front of as many people as digital advertising is a relatively new music marketing tactic for artists. Doesn't work like that with the music marketing strategies i've seen. Smart music marketing plays an important role in getting musicians the fame they've always yearned for. We spoke with 20 industry experts about the online music marketing strategies that could change the game in the year to come. In this music biz buzz training i discuss the importance of creating an effective music marketing funnel in your music. Historically it hasn't been so easy to do something like that. Creative ways to promote your band & music.

Use these music marketing strategies and become the next hit.

Contemporary strategies for content marketing. Build a library of good music and related videos and let the hype build by itself. The second music marketing strategy, i urge rap artists to undertake is to start an email fan newsletter. What better moment to speak to your fans than when they're already listening to your music? The right music marketing strategies can take your band or art to the next level! Historically it hasn't been so easy to do something like that. D4 music marketing is online music marketing resource for independent artists looking to make a the aim of this site is to guide you through the music marketing and business space to improve your. Join john oszajca's newsletter to learn stuff like how to sell music online, how he helped an artist become #1. Your music deserves to be heard, and with these music marketing strategies, you'll be fast on your way to success. Using creative music marketing strategies will help you stay organized, on top of what needs to be in order to put together creative music marketing strategies you want to ask yourself questions. Music marketing strategies are very much in trend, and you can see them all around you. Y'all discovered your favorite artists that made you want to become artists for free. Use a slower release strategy music marketing strategy 9.